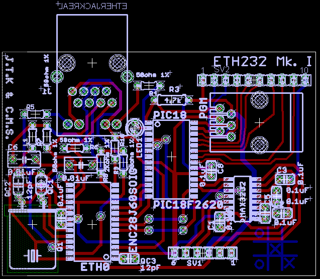
ETH232 Mk1

by Jeff Kaufman and Blake Setlow

for the Olimex sponsored PCB contest

This board is for serial to ethernet conversion. There's a lot of old hardware that uses the RS232 interface, such as old VT100 terminals, and it would be useful to be able to use them over ethernet. The finished version will take modem-style commands over the serial port telling it to either assign a given IP or use DHCP  to connect to a given host.

The PIC is not powerful enough for an ssh client, so it would use telnet either over a trusted network or with one-time keys. The software for doing this will be posted publicly.

http://sccs.swarthmore.edu/~cbr/

eth232-4.zip